公告編號:LXZC2022112801
福建龍溪軸承(集團)股份有限公司屬漳州市屬重點國有控股上市企業?,F因生產需要,擬采購內孔珩磨機床壹臺,根據我司管理制度要求,擬采取內部邀請招標方式確定供應商?,F歡迎潛在合格的供應商前來報名,參與該項目投標。
一、投標報名人的資格要求:
1.依法注冊,具有獨立法人的實體注冊企業,具備履行合同所必需設備和專業技術能力的制造商、經銷商、代理商;
2. 近三年與本項目相同或相類似的設備銷售業績。
二、報名須知
1.報名時間:2022年12月08日至 2022年12月14日。(上午:8:30~11:30、下午:14:00~17:00,法定節假日、雙休日除外)
2. 報名方式:郵箱報名,參與投標的申請人須將公司的營業執照復件及近三年與本項目相同或相類似的設備銷售業績(列表用戶名稱、銷售貨物名稱規格、數量、交貨日期、運行狀況,合同截圖作為證據)加蓋公章(如果是代理商還要提供制造廠家提供的代理授權書或代理授權證明)發至采購人指定郵箱,并寫明“內孔珩磨機床”采購與安裝項目報名資料、公司名稱、屬地、項目聯系人姓名、手機號碼”。
3. 咨詢電話:0596-2072080(商務)、0596-2025362(技術)每天上午 8:30至11:30 ,下午 14:00至 17:00(北京時間,法定節假日、雙休日除外 )。
三、獲取招標文件時間: 2022年12月15日。
四、獲取招標文件方式:采購人將以電子郵件的形式發給各投標人。
五、采購技術要求:詳見附件
六、采購單位:福建龍溪軸承(集團)股份有限公司
聯 系 人:黃先生
郵箱:huangwx@ls.com.cn
地址:福建省漳州市龍文區小港北路32號 郵編:363005
福建龍溪軸承(集團)股份有限公司
2022年 12月 08日
附件:
關節軸承內孔珩磨機床技術要求
一、主要技術參數
1)簡介:
內孔珩磨機床,數量2臺。
項目預算:約12.6萬元(包含運費、稅費等費用)
交貨期:收到預付款后1個月。
2)加工范圍:
珩孔范圍: Ф3-Ф60mm ;往復行程: 0-160mm ;最大珩孔深度: 200mm
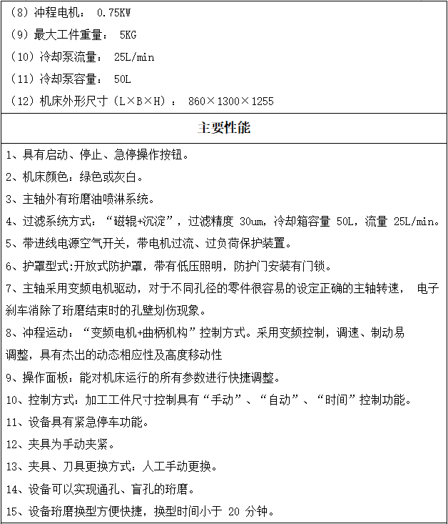
3)設備主要功能、配置要求及技術指標:
4)工藝要求:
5)工裝清單:
相應型號夾具工裝一套、珩磨條一套。
6)驗收型號
以上述工藝所示型號GEU250.02為例,如因生產原因,無法提供試件,由甲方另提供設備加工范圍內的產品,請乙方提前與甲方確認加工試件型號。
7)設備技術要求未盡方面可按國家及行業標準配置并以滿足甲方工藝技術要求為準必要時及時與甲方溝通。
二、設備技術要求總則
1、本技術要求為最低限度的技術要求,并未對一切技術細節做出規定,也未充分引述有關標準和規范的條文,供應商應保證提供符合或優于本技術規格書和有關工業標準的優質產品。
2、具備良好的人機對話功能,可全自動運行。設備節能環保、安全,操作維修方便,造型美觀,運行穩定、可靠。
3、設備及其配套的零部件須保證是全新的,零部件、電氣元件需選用國際品牌、國內馳名品牌。
4、設備服務要求:供方在按上述供貨范圍提供設備的同時,須提供與之相應的伴隨服務。包括:技術資料、安裝調試、現場試運行、技術支持、技術服務、技術培訓等,以及在文中未提及的、隱含的其他必須由供方提供的相關服務。
5、所用的電氣材料必須是中國強制性產品認證(CCC)的產品
三、設備電氣安裝技術規范要求:
(一)配電箱要求
1、箱體牢固,密封,防塵,防水。
2、箱門轉動靈活,接地可靠,接地點應標以接地符號。
3、門鎖操作靈活可靠,能開門斷電。
4、過渡接線箱的防護蓋要密封防護。
(二)電氣元器件要求
1、各電器元器件標識與電氣原理圖的標準電氣符號相一致,并粘貼于易見處。
2、元器件固定牢固,安裝位置必須與布局圖相一致。
(三)線路部分要求
1、每條線纜都應有與電氣原理圖相一致的線號標記,線號清晰、齊全且不易褪色和脫落,線號排序遵循順序原則。
2、導線截面積和顏色應符合電氣規范要求。
3、布線方面要求美觀、整潔、線與線之間排列平行不得交叉,線束、線管布置要平直。
4、強電、弱電的線路要分開布置,不得在同一束或者同一槽內敷設。
5、連接器件與線纜連接時護套應固定在線頭上,保證線纜不受力。
6、電箱內的線纜應采用線槽平面布置。
7、機床外圍線纜、線管要保持平直,線管間要平行,線管要編號齊全,管線頭應緊固,管內線路嚴禁有中間接頭。
8、各種線路的進出口處都應采取穿保護套,以防止損傷。
(四)安全方面
1、機床要配置容量合適的斷路器作為設備電源總開關,并要求用戶電源進線直接接到總開關的進線端,并在合適位置配置電源指示燈。電源總開關接線應遵循上進下出原則,確保安全;總進線端接線處應留有足夠的線纜安裝空間。
2、由多臺設備或控制柜組成的生產線,用戶僅提供一路電源總進線。
3、機床要有總接地端子排,所有的保護接地線均接在該端子排上,同時還要有專用的總接零端子排,所有的工作零線均接在該端子排上。
4、每一處有電氣線路、電氣元器件安裝的位置均要實施保護接地以確保所有不帶電的金屬外殼均可靠接地保護。
5、每一個負載均應配置相應保護元件,以防止過載、短路或對地。
6、控制線路應配置相應保護元件。
(五)隨機電氣技術文件
1、電氣原理圖,紙質版和電子版各一份。
2、相關主要電氣控制單元的操作說明書。
3、PLC和觸模屏的編輯軟件(電子版)。
4、PLC程序、梯形圖,紙質版和電子版各一份;觸模屏程序,紙質版和電子版各一份。
5、所有電器元器件的清單,包括型號、規格、生產廠家、數量等信息。
6、相關技術參數表,如包括但不限于變頻器、伺服驅動器。
7、調試運行正常后的程序(系統及PLC)備份一份(優盤或者其他介質)。
(圖例)
四、售后服務、培訓和技術資料等
1.全套設備運輸、安裝調試均由供貨方負責,用戶配合并實行交鑰匙工程。(我司給以必要配合實施)
2.設備到達用戶所在地后,在接到用戶安裝通知后7個工作日內執行免費安裝、調試和培訓;人員培訓是指設備操作培訓,直到操作工會為止。。
3.保修:供方須擁有專業資深維修工程師。在設備保修期內不收取零部件及其它費用(人為損壞因素除外),實行保修服務,并提供設備終身售后服務。
4.設備保修期滿之后,應提供廣泛而優惠的技術支持及備件的供應。
5.維修響應:接到用戶通知后,8小時內做出響應,48小時內給出明確解決方案,遵循盡量在最短時間內為用戶解決問題的原則,如需要,在48小時內趕到現場,一般類故障3個工作日內修復,特殊類故障7個工作日內修復。
6. 文件資料:
(說明書滿足使用、維護、保養、操作、安全、安裝、調整的需要、裝訂整齊規范。電子版及紙制版一套或選其一,軟件部分電子版即可)
中文版設備操作使用和維護手冊(紙制版)含電氣原理圖和接線圖、梯形圖(含注釋)、潤滑系統總圖、機械原理圖、液壓原理圖、氣路原理圖、易損件圖、管道連接圖、設備安裝圖、工裝零件圖紙




